国穗税务研究丨《财政部 税务总局关于增值税法施行后增值税优惠政策衔接事项的公告》(财政部 税务总局公告2026年第10号)与旧政策对比
发布日期:2026-02-11信息来源:广东司农浏览次数:0
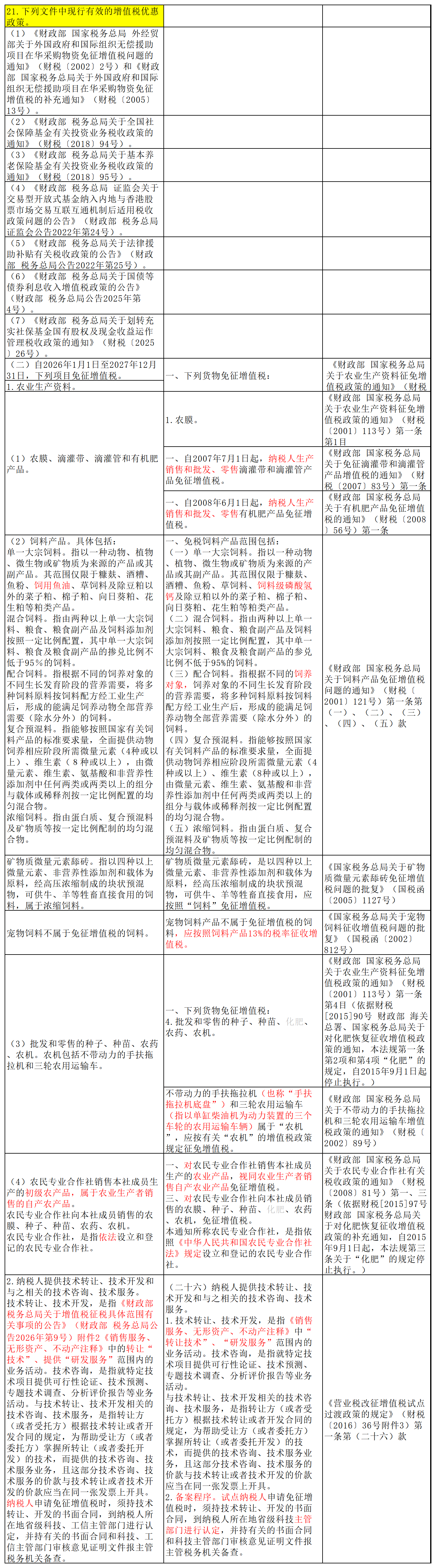
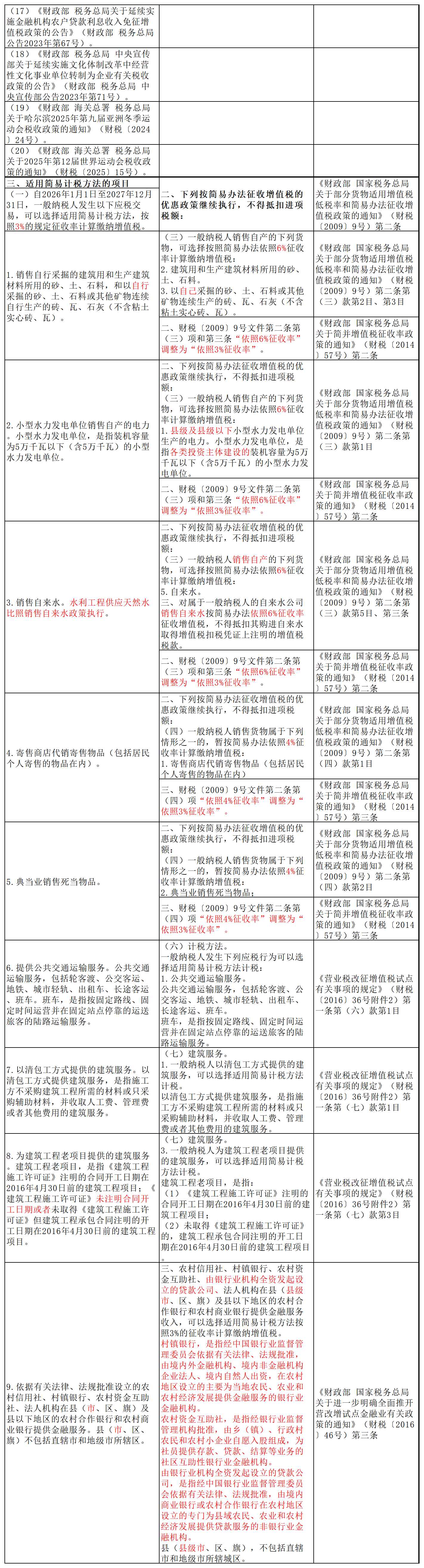
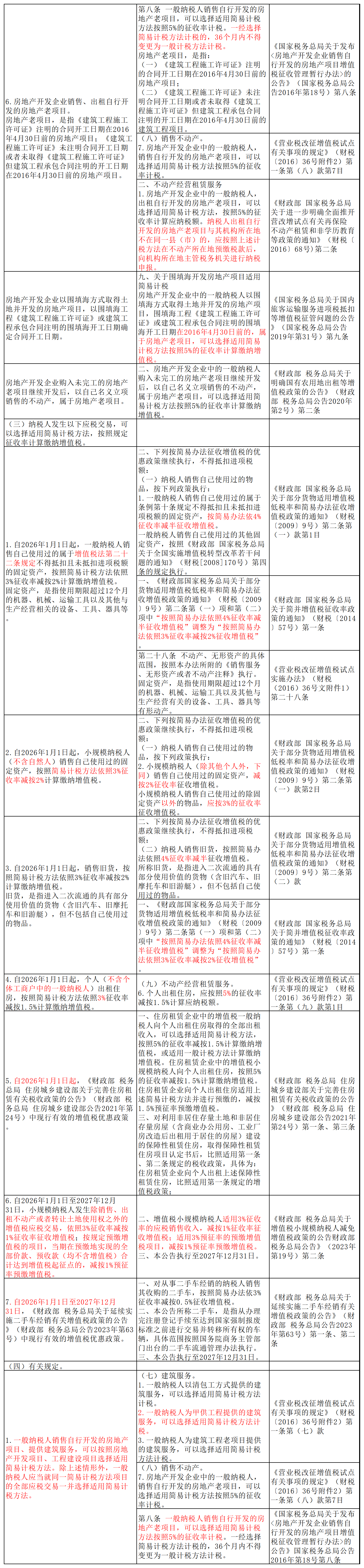
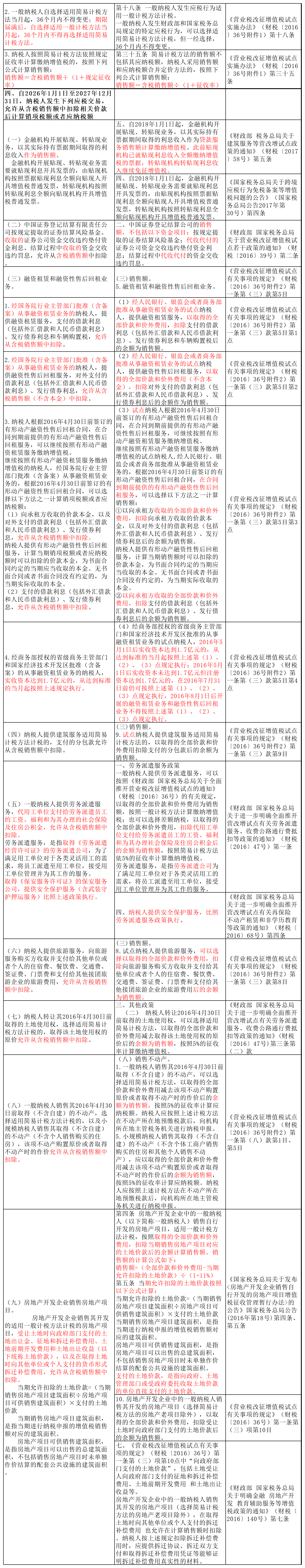
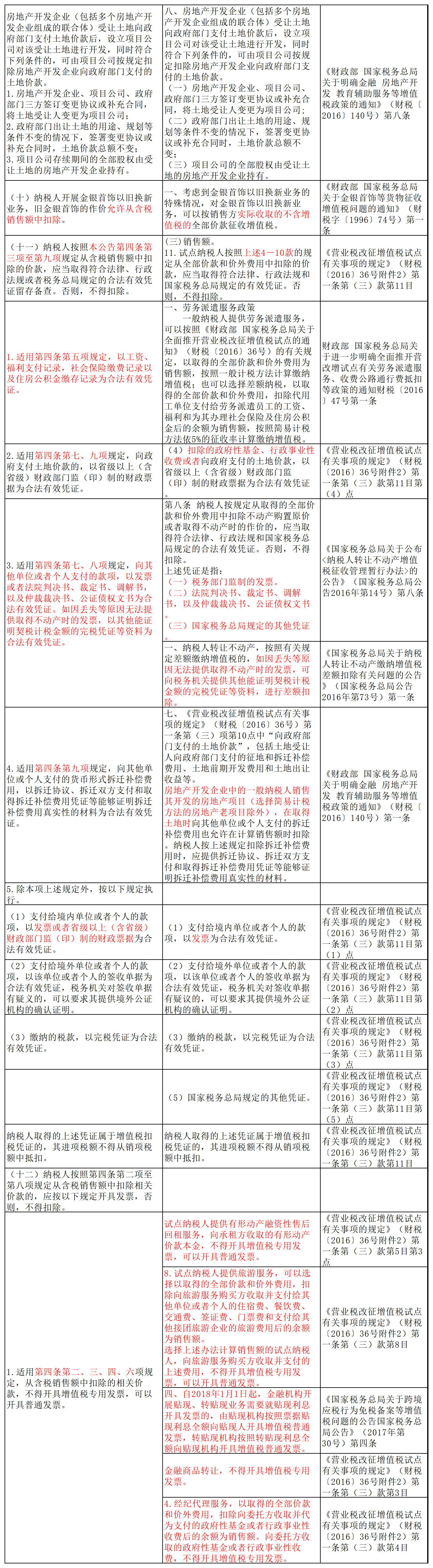
为保障《中华人民共和国增值税法》顺利实施,做好新旧增值税优惠政策衔接,财政部、税务总局于 2026 年 1 月 30 日联合发布《财政部 税务总局关于增值税法施行后增值税优惠政策衔接事项的公告》(财政部 税务总局公告 2026 年第 10 号,以下简称 “10 号公告”),明确了增值税起征点标准、梳理并延续免征增值税项目以及确认其他现行有效的优惠政策。
为帮助广大纳税人、行业从业者精准把握政策要点,清晰厘清新旧政策差异,现对 10 号公告与对应旧政策进行全面梳理、分类对比,系统呈现政策延续、调整、细化及废止的核心细节,为各方深入理解、准确适用10号公告提供专业参考与实务助益。

往期推荐









